Instance Verification Kit (IVK)
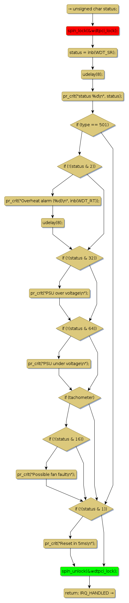
spin lock @ [7679+24+/linux-3.19-rc1/drivers/watchdog/wdt_pci.c]
Instance Signature: wdtpci_lock
|
The Matching Pair Graph:
|
|
Function Name
|
Control Flow Graph (CFG)
|
Events Flow Graph (EFG)
|
Source Correspondence
|
|
wdtpci_interrupt
|
|
|
[7535+16+/linux-3.19-rc1/drivers/watchdog/wdt_pci.c]
|